维度配资 招商银行宁波分行因不良资产处置管理不到位被罚款90万元 一名责任人被禁业5年

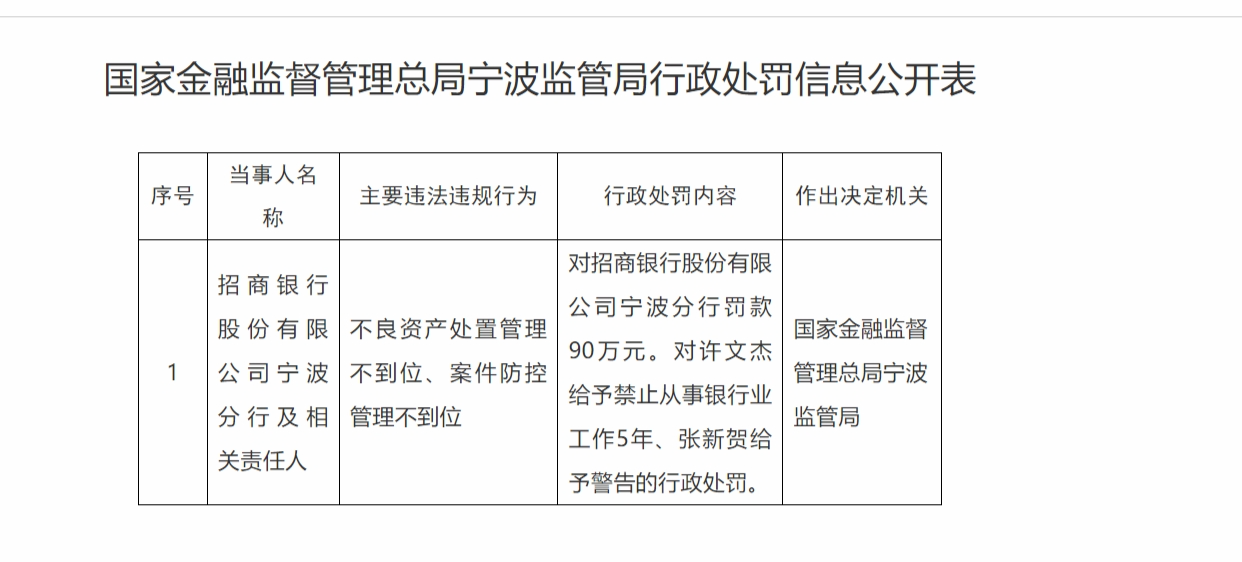
12月26日,国家金融监督管理总局宁波监管局行政处罚信息公开表显示维度配资,招商银行股份有限公司宁波分行,不良资产处置管理不到位、案件防控管理不到位,被罚款90万元。
责任人许文杰被给予禁止从事银行业工作5年、张新贺被给予警告。
天盛优配提示:文章来自网络,不代表本站观点。
- 上一篇:股市策略 2025年6月8日杭州农副产品物流中心南庄兜农产品批发市场价格行情
- 下一篇:没有了



